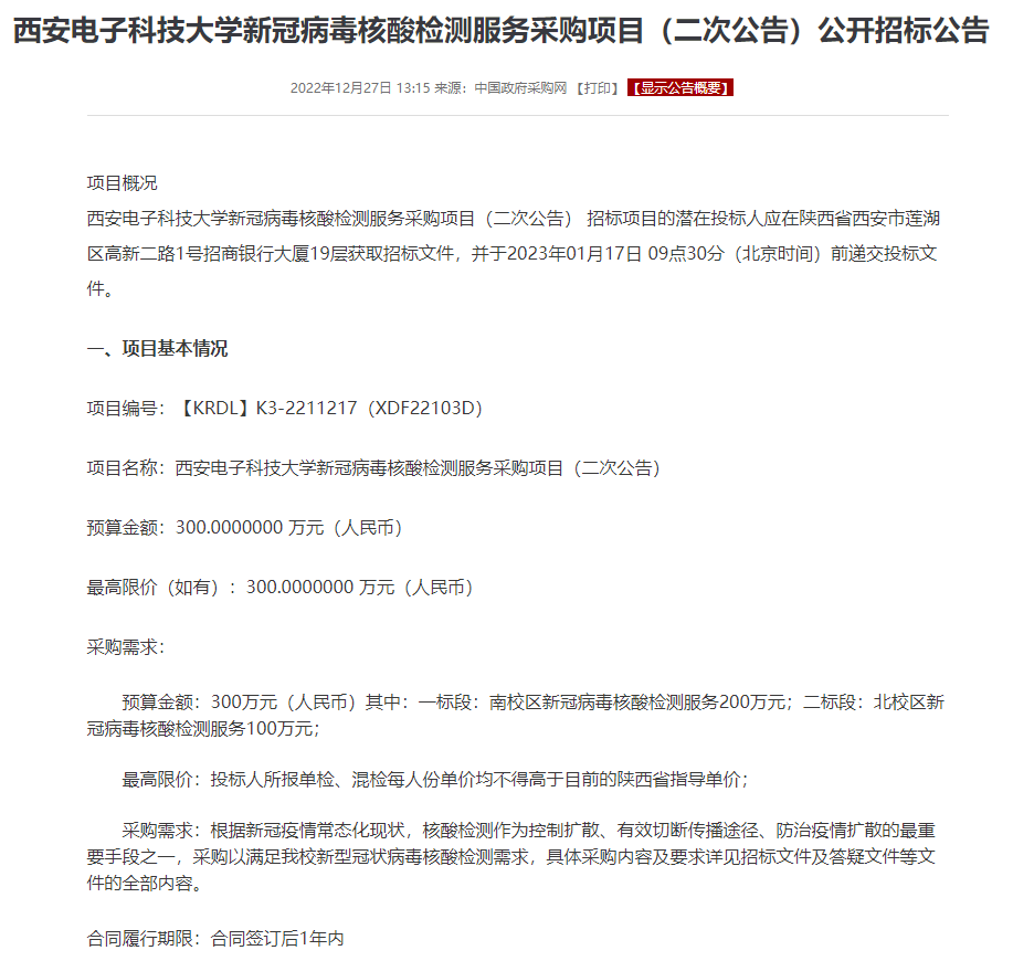
新年以来,随着疫情防控政策调整,新冠病毒感染从“乙类甲管”调整为“乙类乙管”,核酸检测已经远离大部分人的日常。但就在2023年的1月17日,西安电子科技大学发布了一则关于新冠病毒核酸检测服务采购项目中标公告,两家公司以单人单检15元、多人混检3元的顶格限价中标了。公告显示,该项目预算为300万元,合同履行期限为合同签订后1年内。
瞭望财经记者梳理发现,该项目的采购最早发起于2022年11月26日,后因有效投标人不足三家,于12日26日发布流标公告。但次日(12月27日),该项目再次发布公开招标公告,公告显示最高限价为投标人所报单检、混检每人份单价均不得高于目前的陕西省指导单价。根据中标时的限价,陕西省的指导价格尚为单检15元混检3元。
公开信息显示,就在这份中标公告发布后的第三天,也就是1月20日,陕西省进一步下调公立医疗机构新冠病毒核酸检测的价格,其中单人单管最高限价13元。

2022年12月以来,我国的疫情防控政策不断调整。中国政府采购网显示,2022年12月以来各地陆续有多起核酸检测服务项目发布终止招标公告,终止原因有“因采购人需求发生重大变更”等。
12月26日,国家卫生健康委发布公告,将新型冠状病毒肺炎更名为新型冠状病毒感染。根据公告,经国务院批准,自2023年1月8日起,解除对新型冠状病毒感染采取的《中华人民共和国传染病防治法》规定的甲类传染病预防、控制措施;新型冠状病毒感染不再纳入《中华人民共和国国境卫生检疫法》规定的检疫传染病管理。
但在西安电子科技大学于12月27日发布的二次招标公告上,采购需求仍写着“根据新冠疫情常态化现状,核酸检测作为控制扩散、有效切断传播途径、防治疫情扩散的最重要手段之一,采购以满足我校新型冠状病毒核酸检测需求”。
